Code-Coverage-Analyse mit erweitertem Reporting
Verifysoft Technology, Spezialist für statische Codeanalyse und Embedded Code Coverage, präsentiert auf der embedded world 2026 eine neue Version des […]
Verifysoft Technology, Spezialist für statische Codeanalyse und Embedded Code Coverage, präsentiert auf der embedded world 2026 eine neue Version des […]
Verifysoft Technology, führender Anbieter von Tools, Dienstleistungen und Schulungen zur Steigerung der Softwarequalität, gibt die Verfügbarkeit der neuesten Version des […]
Verifysoft Technology, führender deutscher Anbieter von Tools, Dienstleistungen und Schulungen zur Steigerung der Softwarequalität, zeigt auf der IT-Security-Fachmesse it-sa (Halle […]
Verifysoft Technology, führender Anbieter von Tools, Dienstleistungen und Schulungen zur Steigerung der Softwarequalität, gibt bekannt, dass das Codeanalysetool Imagix 4D […]
CodeSecure, führender Hersteller von Lösungen für die statische Analyse von Software im Hinblick auf Sicherheitsmängel, präsentiert CodeSonar 9. Zu den […]
Verifysoft Technology präsentiert auf der Embedded World 2025 ein umfassendes Lösungsportfolio zur Steigerung der Softwarequalität. Der Spezialist für Embedded Code […]
Verifysoft Technology, Spezialist für Embedded Code Coverage und statische Codeanalyse, präsentiert die Version 10.2 des Code Coverage Analysers Testwell CTC++. […]
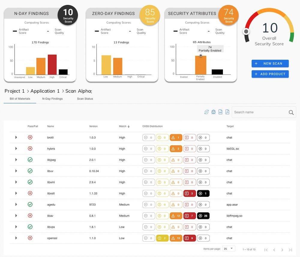
CodeSecure, führender Hersteller von Lösungen für die Analyse und das Testen der Softwaresicherheit, hat seine Binärcode-Analyse-Plattform CodeSentry aktualisiert. CodeSentry ermöglicht […]
CodeSecure, führender Hersteller von Lösungen für die statische Analyse von Softwaresicherheit, hat die Version 8.2 des Tools CodeSonar veröffentlicht. CodeSonar […]
Verifysoft Technology, Spezialist für Embedded Code Coverage und statische Codeanalyse, veranstaltet am 24. September 2024 den ersten Code Coverage Day. […]